《柳州市国有土地上房屋征收补偿安置实施细则》
2025-12-04北京专业征地补偿纠纷律师
《关于印发〈柳州市国有土地上房屋征收补偿安置实施细则〉
第一章 房屋补偿
第一条 为规范我市市区范围内国有土地上房屋征收补偿安置,促进房屋征收工作的顺利实施,根据《国有土地上房屋征收与补偿条例》(国务院令第590号)等规定,结合我市实际,制定本细则。
第二条 在我市市区范围内国有土地上实施房屋征收,进行补偿安置的,适用本细则。
第三条 国有土地上房屋征收补偿安置应当遵循公开、公平、公正的原则。被征收人可以选择货币补偿,也可以选择产权调换补偿。
第四条 被征收人选择货币补偿的,被征收房屋价值的补偿由具有相应资质的房地产价格评估机构按照房屋征收评估相关规定评估确定。
被征收房屋价值的补偿=被征收房屋建筑面积×被征收房屋房地产市场评估单价。
被征收房屋建筑面积是指产权房屋建筑面积以及经认定可以补偿的房屋建筑面积。
第五条 被征收人选择房屋征收部门提供的住宅房屋进行产权调换的,可以选择以下方式进行产权调换:
(一)结清同一估价时点的被征收房屋价值与用于产权调换房屋价值的差价。
(二)按被征收房屋的建筑面积1∶1.2调换产权调换房屋的建筑面积,不结算差价。
(三)按被征收房屋的建筑面积1∶1调换产权调换房屋的套内建筑面积,不结算差价。
按(二)或(三)方式进行产权调换后,超出或不足部分,结算差价。
第六条 被征收人选择房屋征收部门提供的非住宅房屋进行产权调换的,计算、结清同一估价时点的被征收房屋价值与用于产权调换房屋价值的差价。按被征收非住宅房屋的建筑面积1∶1调换产权调换房屋的套内建筑面积,不结算差价;超出或不足部分,结算差价。
第七条 房屋征收部门应当提供一定数量的符合国家质量安全标准、建筑设施配套齐全、产权清晰且无权利限制的产权调换房屋,供被征收人选择。
产权调换房屋为期房的,房屋征收部门应当向被征收人支付临时安置费或者提供周转用房。
第八条 产权调换房屋的选择以公开、公平、公正为原则,实行先签协议先选房的原则选择产权调换房屋,具体办法按征收项目选房方案实施。
第九条 用于产权调换房屋的市场价值应当按照被征收房屋价值的评估方式确定。
第十条 被征收住宅房屋按本细则第五条第一款(二)或(三)方式进行产权调换后,不结算差价建筑面积达不到48㎡/户的,按48㎡/户安置。被征收住宅房屋实行货币补偿且被征收住宅房屋建筑面积不足48㎡的,按48㎡/户补偿。
第二章 其他补偿
第十一条 装饰装修补偿:
房地产价格评估机构在出具被征收房屋分类评估报告时一并出具被征收房屋的装饰装修分类评估报告。房屋装饰装修分类评估结果可做为房屋征收当事人双方协商、补偿的依据。被征收人对房屋装饰装修分类评估结果有异议的,房地产价格评估机构应当出具被征收房屋装饰装修分户评估报告。
第十二条 搬迁补偿:
住宅房屋搬迁补偿标准为15元/㎡,按被征收房屋建筑面积支付搬迁费。住宅房屋的搬迁费最低不少于900元/户。
非住宅房屋搬迁补偿标准为15元/㎡,或者由具备相应资质的评估机构通过评估方式确定货物搬迁、设备设施拆装、调试和运输等搬迁补偿。
因征收人原因造成2次以上搬迁的,按实际搬迁次数支付搬迁费。
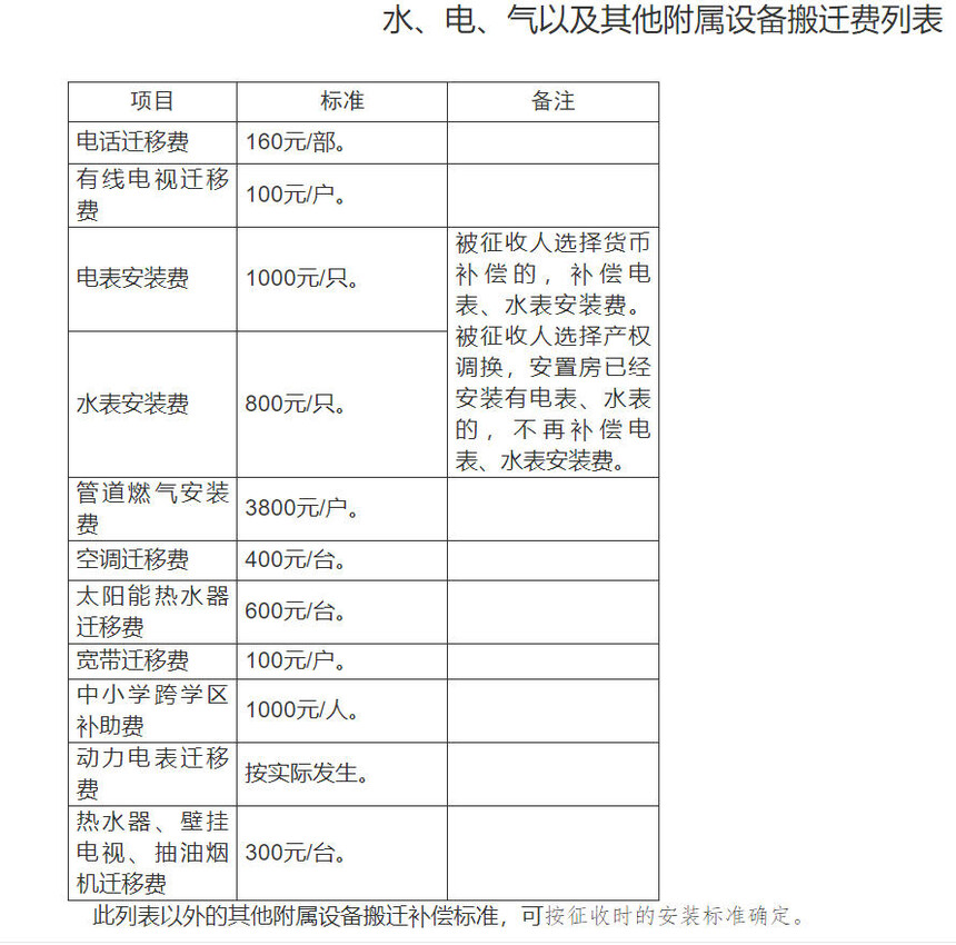
水、电、气以及其他附属设备按附件中项目标准计算搬迁费。
第十三条 临时安置补偿:
临时安置的补偿标准为被征收房屋分类评估价格的3‰/㎡·月确定,按被征收房屋建筑面积支付临时安置费。住宅临时安置费最低计算面积为60㎡。
向被征收人提供的住宅周转用房设定最低保障面积(建筑面积)60㎡/套,被征收人选择房屋征收部门提供的住宅周转用房建筑面积不足60㎡/套的,不足部分按上述确定的临时安置补偿标准给予被征收人货币补偿。
被征收人选择货币补偿的,一次性支付3个月的临时安置费;被征收人选择产权调换并自行安排过渡的,临时安置费从被征收人签订补偿协议并移交房屋之日起计算,支付至产权调换房屋交付给被征收人后3个月止。
第十四条 停产停业损失补偿:
因征收非住宅房屋造成停产停业的,房屋征收部门应当给予被征收人非住宅房屋货币补偿金额4%的停产停业损失补偿。
第三章 补助和奖励
第十五条 被征收人在规定的期限内签订房屋征收补偿协议并搬迁完毕的,给予补助和奖励。补助和奖励遵循实事求是、鼓励搬迁、救助困难、公开透明的原则。
第十六条 被征收住宅房屋产权人及其权证户籍(不动产证、房屋所有权证或户口簿)内直系亲属有以下情况之一的,一次性给予3万元/户的补助:
(一)经民政部门核定享受城镇居民最低生活保障的;
(二)生活困难的孤老或无劳动能力的残疾人员;
(三)烈属、伤残军人;
(四)患重大疾病且符合医疗救助条件的。
本条规定的上述情形认定工作,由城区政府组织辖区内民政、人力资源社会保障、医保、退役军人事务等部门确定。
房屋征收部门应当在征收范围内将补助情况公示5日。
第十七条 被征收人在规定的期限内签订房屋征收补偿协议并搬迁完毕的,按被征收房屋的产权建筑面积给予被征收人奖励,奖励标准为:
(一)自房屋征收部门通知签订房屋征收补偿协议之日起30日内签订征收补偿协议并在搬迁期限内搬迁完毕的,每平方米奖励500元。
(二)自房屋征收部门通知签订房屋征收补偿协议之日起31—60日内签订征收补偿协议并在搬迁期限内搬迁完毕的,每平方米奖励200元。
第十八条 在规定的期限内未签订征收补偿协议的,取消第十六条的补助和第十七条的奖励。
第四章 附则
第十九条 国有土地上房屋征收未经登记建筑的调查、认定和处理指导意见由市自然资源和规划局牵头,会同市住房城乡建设局等有关部门另行制定。
第二十条 本细则自2024年10月11日起施行。本细则施行前作出房屋征收决定的项目,继续沿用原有的规定办理。我市其他国有土地上房屋征收与补偿政策与本细则的规定不一致的,按本细则的规定执行。《柳州市国有土地上房屋征收补助和奖励办法》(柳政办〔2012〕255号)、《柳州市人民政府关于印发〈柳州市推行货币化安置促进房地产市场健康持续发展暂行办法〉的通知》(柳政发〔2016〕48号)、《柳州市人民政府关于印发〈关于进一步完善国有土地上房屋征收补偿政策推进货币化安置的实施意见〉的通知》(柳政发〔2017〕26号)同时废止。
附件:水、电、气以及其他附属设备搬迁费列表
来源:柳州市人民政府网站
